首页
学院概况
学院简介
学院领导
机构设置
成人教育
最新通知
招生信息
成教信息
专业介绍
规章制度
网络教育
最新通知
网教信息
自学考试
最新通知
招生信息
自考信息
专业介绍
规章制度
非学历教育
最新通知
招生信息
新闻中心
培训项目
网络课程
资料下载
党群工作
组织机构
支部园地
工会活动
办公系统
联系我们
首页
新闻动态
通知公告
学院概况
学院简介
学院领导
机构设置
成人教育
最新通知
招生信息
成教信息
专业介绍
规章制度
网络教育
最新通知
网教信息
自学考试
最新通知
招生信息
自考信息
专业介绍
规章制度
非学历教育
最新通知
招生信息
新闻中心
非学历信息
热招项目
培训项目
食品安全培训
企业培训
教师培训
职业资格培训
人文素养培训
网络课程
资料下载
管理文件
表格下载
软件下载
党群工作
组织机构
支部园地
工会活动
办公系统
联系我们
管理平台
学习平台
证书平台
非学历教育
最新通知
招生信息
新闻中心
非学历信息
热招项目
培训项目
食品安全培训
企业培训
教师培训
职业资格培训
人文素养培训
网络课程
资料下载
管理文件
表格下载
软件下载
首页
- 新闻动态
- 通知公告
学院概况
- 学院简介
- 学院领导
- 机构设置
成人教育
- 最新通知
- 招生信息
- 成教信息
- 专业介绍
- 规章制度
网络教育
- 最新通知
- 网教信息
自学考试
- 最新通知
- 招生信息
- 自考信息
- 专业介绍
- 规章制度
非学历教育
- 最新通知
- 招生信息
- 新闻中心
- 培训项目
- 网络课程
- 资料下载
党群工作
- 组织机构
- 支部园地
- 工会活动
办公系统
联系我们
最新通知
招生信息
新闻中心
培训项目
网络课程
资料下载
最新通知
首页
>
非学历教育
>
最新通知
> 正文
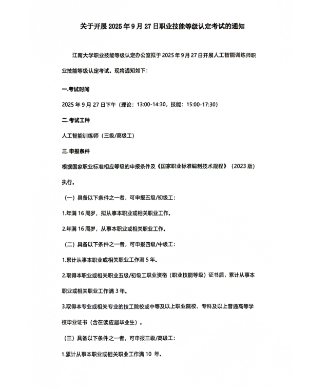
关于开展2025年9月27日职业技能等级认定考试的通知
发布日期:2025-09-26
来源:继续教育学院
编辑:李艳
李艳
友情链接:
江南大学
中华人民共和国教育部
江苏省教育厅
江苏省教育考试院
中国高等教育学生信息网